展信克
弘扬传统文化,破除封建迷信
倡导科学理念,促进社会和谐

十二星座的性格和命运

作者:展信克

十二星座是人类文化传统中流传最广、影响最深的星座体系之一。每个星座都有独特的性格和命运主题,本文将探讨十二星座的性格和命运主题。

十二星座的性格和命运

白羊座:勇猛果敢 青春无悔

白羊座属于阳性星座,代表行动、热情和勇气。他们果敢无畏,敢于挑战自己和外界。白羊座的命运主题则是青春无悔,他们总是能在年轻的时候大胆追求自己的梦想,并在竞争激烈的环境中脱颖而出。

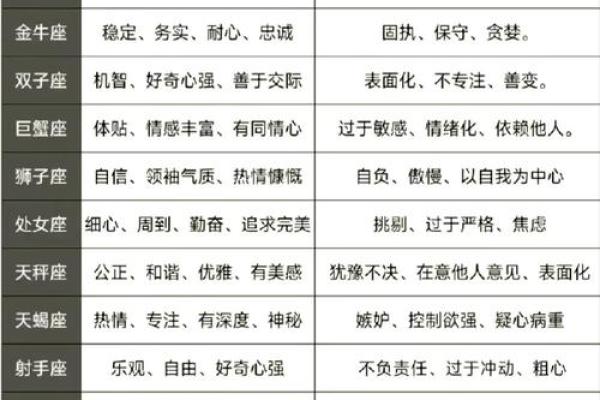
金牛座:稳健务实 悠然自得

金牛座属于阴性星座,代表稳定、务实和实在。他们善于处理金钱和资源,追求稳定的生活和幸福的感受。金牛座的命运主题则是悠然自得,他们能够在自己喜欢的领域中获得成就,享受丰厚的物质和精神回报。

双子座:灵活机智 知识深广

双子座属于阳性星座,代表变化、灵活和聪明。他们好奇心强,善于沟通交流,具有广泛的知识和技能。双子座的命运主题则是知识深广,他们在多种领域都能够成为专家,并以自己的智慧和机智深受他人的赞誉。

巨蟹座:敏感温情 家庭为重

巨蟹座属于阴性星座,代表情感、关怀和母性。他们善于照顾和保护他人,重视家庭和亲情。巨蟹座的命运主题则是家庭为重,他们愿意为家庭和亲人奉献一切,也因此获得幸福和满足。

狮子座:威严自信 君临天下

狮子座属于阳性星座,代表自信、威严和领袖气质。他们坚定自己的信仰,追求权力和尊重,拥有”君临天下”的气势。狮子座的命运主题则是君临天下,他们能够成为自己领域中的领袖人物,并获得广泛的认可和支持。

处女座:谨慎专注 完美主义

处女座属于阴性星座,代表谨慎、专注和完美主义。他们善于分析和整理信息,严谨细致,追求完美的结果。处女座的命运主题则是完美主义,他们总是追求最好的自己,并在自己擅长的领域中成为专家和权威。

天秤座:和谐平衡 公正平等

十二星座的性格和命运

天秤座属于阳性星座,代表和谐、平衡和公正。他们善于协调和调解,追求和平和美好的人际关系。天秤座的命运主题则是公正平等,他们会为了正义和平等而奋斗,并在社会中获得广泛的尊重和认可。

天蝎座:神秘深邃 激情热烈

天蝎座属于阴性星座,代表神秘、深邃和激情。他们掌握着丰富的情感和人际关系,善于思考和理解他人。天蝎座的命运主题则是激情热烈,他们多情而充满幽默感,在自己喜欢的领域中会成为明星和达人。

射手座:自由奔放 精神探索

射手座属于阳性星座,代表自由、奔放和探索。他们追求自由的人生态度,旅行和冒险是他们的最爱。射手座的命运主题则是精神探索,他们会走遍世界去发现和探索,同时通过自己的智慧和勇气开创自己的事业和人生。

摩羯座:地位权威 毅力和耐心

摩羯座属于阴性星座,代表地位、权威和毅力。他们拥有强烈的事业心和责任感,善于耐心和坚持。摩羯座的命运主题则是地位权威,他们会通过自己的努力和耐心成为事业中的领袖人物,拥有广泛的影响和声望。

水瓶座:独立创新 科技先锋

水瓶座属于阳性星座,代表独立、创新和科技。他们追求自己的创意和自由,拥有丰富的人际关系和广泛的社交网络。水瓶座的命运主题则是科技先锋,他们是时代的先锋和领导者,通过自己的独立思考和创新去改变人们的生活和世界。

双鱼座:浪漫幻想 内心深情

双鱼座属于阴性星座,代表浪漫、幻想和内心深情。他们喜欢音乐、艺术和文学,具有丰富的想象力和创造力。双鱼座的命运主题则是内心深情,他们总是在内心深处寻找自我和生命的意义,并通过自己的文学和艺术创作去表达自己的内心情感和价值观。

以上是十二星座的性格和命运主题的简单探讨,每个星座有着独特的个性和魅力,我们可以从中获得启示和帮助,找到自己的方向和目标。

以上是易学网分享的这些知识仅供大家参考,希望能给大家带来帮助。

上篇简单却有内涵的高姓男宝宝名字姓名 12星座中,容易吸引优质男的五大星座女下篇

最新文章

2025年11月
14
农历 九月廿五
乙巳年【蛇年】
丁亥月 丁亥日

最新更新

家居的风水,有什么影响事业运

2024年十二星座全年运势如何

是爱人眼中最美的八字女命

算命获得天命点

男孩起名:姓戴男孩霸气时尚的名字大全姓名

算命增强事业运

杭姓宝宝取名用什么字比较有古风韵味姓名

柏姓宝宝起名带璟字有内涵吉祥名字姓名

风水上最快聚财的方法有哪些-

民间算命

指纹算命

手相查询

痣相图解

生男生女

眼皮跳测吉凶

喷嚏预测

配对
配对
配对
配对
查询
生日密码