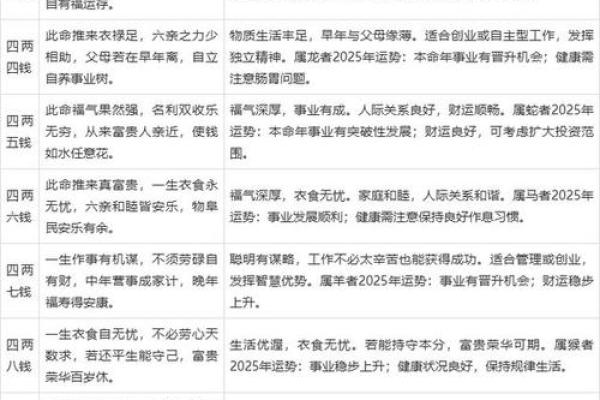
称骨算命四两五钱命运;男命为人品性不刚不柔,心中无毒,自当自担,离祖之命,做事有始有终……女命推为品貌宜,安分守己,遇事可行,六亲姊妹无靠,初限驳杂多端……本期的称骨算命带你去了解袁天罡男女称骨算命:四两五钱命运详解。

袁天罡称骨算命(男):四两五钱 骨重:4两5钱 命格:少年辛苦,老来福禄双全之命 格局:中上 福气指数:80%(满分为95%) 寿元:75岁 财运:离祖求财、白手起家 成婚年龄:适婚 称骨歌:名利推来竟若何,前番辛苦后奔波。命中难养男与女,骨肉扶持也不多。 注解:此命为人品性不刚不柔,心中无毒,自当自担,离祖之命,做事有始有终,池塘鸳鸯觅食,或聚或散,骨肉六亲不得力,如嗥如风,劳心费力多成败,初限运寒多驳杂,祖业破败,重新白手成家,至三十五六方能成家立业,四十开外,如船遇顺风,五十多岁安稳,末限滔滔事业兴,妻宫硬配,子息伴架送终,寿元七十五岁,卒于五月之中。
袁天罡称骨算命(女):四两五钱 骨重:4两5钱 命格:少年辛苦,老来安稳之命 格局:中下 福气指数:65%(满分为95%) 寿元:73岁 财运:离祖求财、白手起家 成婚年龄:适婚 称骨歌:此命终身驳杂多,六亲骨肉不相助。命中男妇都难养,劳碌辛苦还奔波。 注解:此命推为品貌宜,安分守己,遇事可行,六亲姊妹无靠,初限驳杂多端,门庭不顺,夫君白手成空,女子命从,三十四换家运,四十开外如行船遇顺风,方到五十才安稳,夫君能硬配,寿元七十三岁。
